2026年香港理工大学校长推荐计划怎么申请
香港理工大学的“校长推荐计划”是其本科招生的一种特殊渠道,主要为合作中学的优秀学生提供提前面试和争取录取优惠的机会。每所合作高中的推荐名额有限,通常为2-10人。该计划通常不会在港理工官网上公开,学生需通过所在高中获取信息。目前,2026年的港理工校长推荐计划正在进行中,新航学成整理了相关内容,一起来看!

香港理工大学2026年校长推荐计划介绍
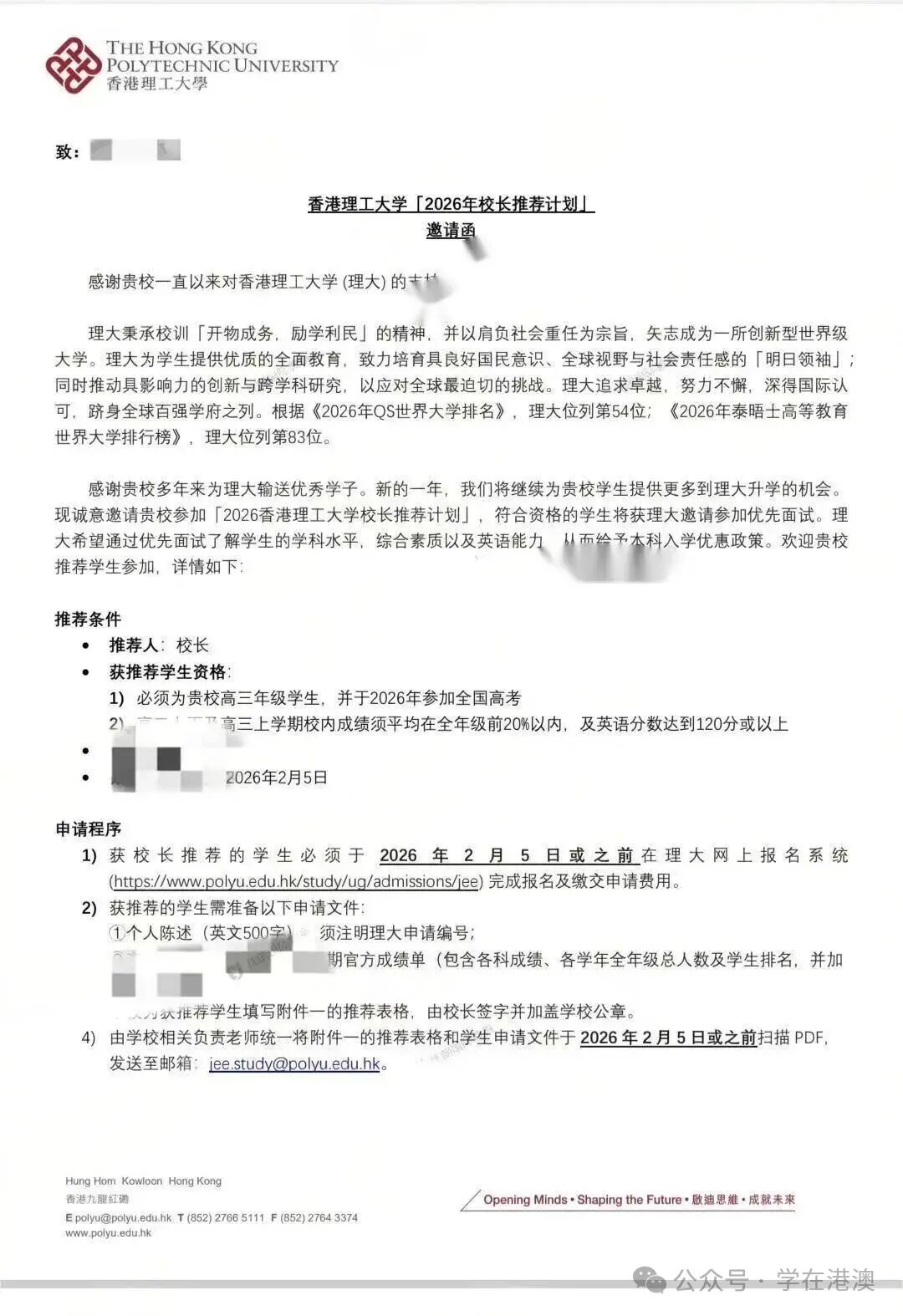
香港理工大学会指定给部分高中“校长推荐计划”的名额,获得校长推荐计划名额的学生就可以参加香港理工大学的提前面试。值得注意的是,并不是内地的每一所重点高中都和香港理工大学有合作关系,能够有推荐学生的资格。考生想要知道所在的高中有没有香港理工大学校长推荐资格,可以咨询本校的教务处。
参与资格:须为贵校高三年级学生,并于2026年参加全国高考,高中阶段校内全年级成绩须在前百分之二十以内(具体获得指定的高中对学生的要求可能会有所差异)。
参与日期:2025年10月中下旬至2026年2月中上旬(具体时间以理大发布至贵校的邀请函为准)
参与方式:学生于理大网上入学申请系统完成网上申请及缴交申请费用。
值得注意的是学校需要统一把所有获推荐同学的申请文件于指定日期前以快递方式寄达地址,学校若未能于指定日期前以快递方式把推荐同学的文件寄至理大,将当作放弃提名,名额不会另作候补。经校长推荐的同学如不符合理大的成绩要求,将不能获得面试资格,如果符合,将于以电邮方式通知获提名的同学有关面试的安排,后期会以电邮形式收到校荐面试结果。
